如何通过运动减肥?

前言
运动减肥是一种有效且成本相对较低的、主流的、“绿色”方式,各项研究均证明肥胖人群在数周有效运动干预下会有显著减肥效果,对身体各项机能也有显著效果,可谓一举两得。本计划制定将从自我评定、目标制定、方案实施、装备选择、餐饮计划等方面进行简单可行、通俗易懂的阐述,尽可能帮助每一位有减肥意愿的朋友。(如活动涉及需专业器械或专门场地等内容将不在本文进行阐述)
注:本文默认运动对象身体状况为除肥胖外不包含任何疾病和损伤并满足运动减肥,如需运动前健康测试可关注作者并免费索取自我筛查相关问卷或者线下找专业人员测评。
一、自我评估内容
1.腰臀比WHR (Waist-to-Hip Ratio)=腰围/臀围;(腰围测量时采用腰节围或最小腰围 ,不采用腰围(脐点)。臀围:臀部向后最突出部位的水平围长。)(中国成年男性<0.9,中国成年女性<0.8)
2.身体质量指数BMI(Body Mass Index )=体重/身高2;(体重单位:千克;身高单位:米。)
(BMI<18.5为偏瘦;18.5<BMI<23属于正常体重;在24<BMI<27.9属于体重超重; BMI≥28则为肥胖。)
3.静息心率(60s);
4.最大心率:HRmax=207-0.7×年龄
5.100米、800米(女)/1000米(男)或3000米测试成绩;

二、制定减肥运动计划
运动原则:安全第一、循序渐进、动态调整目标设定:减脂塑形,提高身体各项机能,保持身体健康;
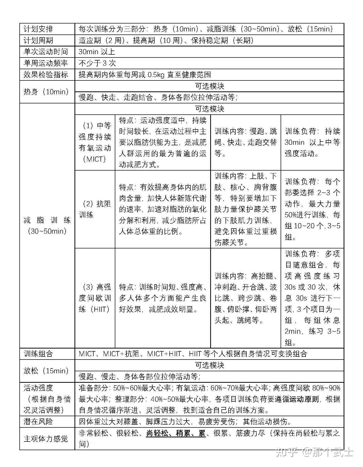
运动计划:(做成图片方式,方便需要的朋友保存)

三、饮食建议
思路:全天摄入热量<全天消耗热量(基础代谢+运动)
热量的限制是减肥的一种策略,减重饮食的基本原则为低能量、适量优质蛋白、低脂肪,同时注意增加新鲜蔬菜和水果,防止营养素不均衡导致其他疾病的发生。建议低能量膳食一般摄入热量女性1000–1200 kcal/天,男性1200–1600 kcal/天,考虑营养素均衡问题,不推荐极低能量膳食。
四、运动损伤处理方案
1.运动时出现任何身体不适,请停止运动并休息,是任何!严重请马上就医!
2.急性损伤PRICE原则(保护、休息、冰敷、加压、抬高),对于最新的PRACE&LOVE原则因为存在一定争议固不讨论,喜欢朋友可自行了解。
五、特别提示
肥胖患者在实际中一定要注意自身心血管方面问题,锻炼前一定要对自己身体情况有所了解,避免运动风险的发生。
欢迎大家反馈减肥效果!



